******suncitygroup太阳新城(中国)集团官方网站

关于仿真教学应用赛前培训的通知

作者:   发布时间:2023-08-10 16:37

校机关各处、室、中心、直属单位,各学院、直属系、教学研究部:

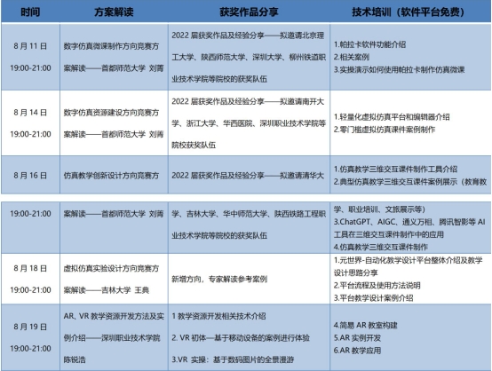
工业和信息化部人才交流中心举办的2023年全国仿真创新应用大赛(大赛文件见附件1)将于9月份开始,根据赛事进程安排,大赛组委会于8月11日、14日、16日、18日、19日的19:00--21:00进行仿真教学应用相关线上培训,内容是【方案解读】+【优秀作品解读】+【技术培训】。希望相关专业教师积极报名参加,现就有关事项通知如下:

一、参加人员

有意参加2023年全国仿真创新应用大赛的教职工。

二、培训时间

8月11日、14日、16日、18日、19日的19:00--21:00

三、报名方式

本培训不收取费用,请计划参与培训的学员联系大赛秘书处陆老师(微信号siac02)获取在线会议地址。

四、培训内容

培训日程暂定如下,会根据专家时间进行微调,请知悉。

学时认定

参加培训的学员顺利完成全部课时学习,可参加2024年度教师数字仿真资源建设能力提升研修活动并申请【工业和信息化人才能力提升证书】,可作为2023年继续教育学时。

六、相关要求

请各相关单位及教师高度重视,踊跃报名参加。

 

教师发展中心

2023810