******suncitygroup太阳新城(中国)集团官方网站

关于开展“深化师德师风建设 培养造就新时代高素质教师队伍”专题网络培训的通知

作者:   发布时间:2019-04-23 14:51

各学院、直属系、教学研究部(所):    
       为深入学习贯彻习近平新时代中国特色社会主义思想和党的十九大精神,贯彻落实党的十九大提出的“加强师德师风建设,培养高素质教师队伍”要求以及《中共中央 国务院关于全面深化新时代教师队伍建设改革的意见》,教师发展中心决定组织学校青年教师参加国家教育行政学院开展的“深化师德师风建设 培养造就新时代高素质教师队伍”专题网络培训班。具体安排如下:
一、学习时间与方式

     1.学习时间:2019年5月--7月
     2.学习方式:参训教师在中国教育干部网络学院进行实名注册
(网址:www.enaea.edu.cn),登录后绑定学习卡卡号即可参加培训学习。

二、培训内容
     
培训分课程学习、交流研讨、成果撰写、在线考试四个环节。

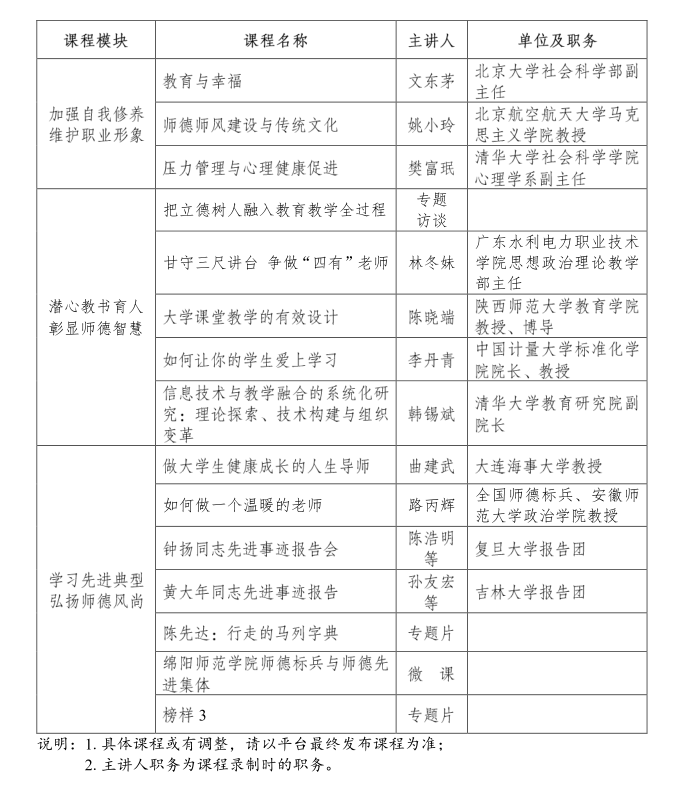
      1.课程学习:本次培训结合参训对象实际分类设计培训内容,开设“夯实政策理论 坚定政治方向”等课程(附件2)。参训教师结合自身需求自主选学完成不少于25学时(45分钟/学时)的视频课程学习任务。
      2.交流研讨:培训期间,参训教师结合培训心得和本校实际进行网上集中研讨或者线下自行组织开展讨论,也可在论坛内设立研讨区在线与全国范围内的同行互动。
      3.成果撰写:培训期间,参训教师需结合培训目标、内容和自身工作实际,围绕“立德树人铸师魂 不忘初心正师风”主题撰写一篇不少于1000字的学习心得作为本次培训的研修成果。
      4.在线考试:参训教师在完成规定课程学时考核要求后参加在线考试,重点考察教师职业行为“十项准则”系列相关内容,题型为单选、多选、判断,满分100份,60分以上合格。
      培训结束后,各位参训教师需完成培训考核要求及在线打印学时证明,并将学时证明复印件交至人事处备案。
三、报名及培训要求

      1.报名要求     
      请各教学单位在4月28日(星期日)前将参加培训教师名单发教师发展中心,邮箱:285784769@qq.com
      原则上每个教学单位可推荐1-2名教师参加此次培训,本期培训总名额为30名,具体参加培训人员以各单位报名先后顺序为准。
      教师发展中心核定参加培训人员名单后,派发学习卡,参训学员即可登录网站学习。

      2.培训要求     
      请参加培训教师按时完成各项研修任务,取得培训合格证书。未在规定时间内完成培训任务的,需将培训费返还学校,标准200元/人。

    附件1:参加“深化师德师风建设 培养造就新时代高素质教师队伍”专题网络培训报名表
    附件2:高校教师专题网络培训课程列表

 
                        中山大学新华学院教师发展中心
                             2019年4月23日

 
附件2:高校教师专题网络培训课程列表
 

\\